北京航天金税怎么注册_北京航天金税开票软件下载

新网编辑 百科栏目 – 生活百科 41

北京航天金税作为国家税务总局指定的增值税发票管理系统服务商,在北京地区拥有超过80%的市场占有率。无论是新办企业首次申领税控盘,还是老用户升级开票软件,都会遇到注册流程和软件下载的疑问。下面用问答形式拆解每个关键环节,确保一次看懂、一次办成。

北京航天金税怎么注册_北京航天金税开票软件下载-第1张图片-俊逸知识馆
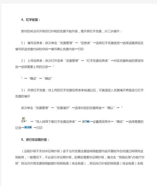
(图片来源网络,侵删)
---

北京航天金税注册前必须准备的材料清单

注册之前先问自己:到底要带什么?少一样都可能白跑。

  • 营业执照副本原件及复印件——三证合一后的统一社会信用代码必须清晰;
  • 法定代表人身份证原件及复印件——正反面复印在同一页;
  • 公章、发票专用章——现场需要盖《税控设备发行表》;
  • 开户许可证或基本存款账户信息表——银行账号将写入税控盘;
  • 经办人身份证原件——如法人不到场,需额外携带授权委托书。
---

北京航天金税怎么注册?线下+线上双通道详解

线下窗口办理步骤

  1. 预约:登录“北京市电子税务局”→我要预约→航天金税服务站→选择就近网点;
  2. 取号:现场刷身份证取号,等待叫号;
  3. 填表:工作人员发放《增值税税控系统安装使用通知书》和《税控设备发行表》,按示例填写;
  4. 缴费:根据企业规模选择200元/年或480元/年的服务费,支持微信、支付宝、POS机;
  5. 领盘:窗口当场写入企业信息,发放税控盘、读卡器及安装光盘。

线上远程注册步骤

  1. 进入“北京航天金税”官网,点击“新户注册”
  2. 上传营业执照、身份证正反面、开户证明扫描件;
  3. 等待后台审核,一般1个工作日内短信反馈;
  4. 审核通过后,顺丰邮寄税控盘,内附安装指南。
---

北京航天金税开票软件下载官方入口与版本区别

很多用户搜索“北京航天金税开票软件下载”时误入广告链接,结果装了一堆插件。官方只有以下两个入口:

  • 官网直链:打开www.bjhtjs.com→软件下载→增值税发票开票软件(税控盘版);
  • 北京市电子税务局:登录后点击“我要办税”→发票使用→开票软件下载。

版本区别一目了然

版本适用对象特点
V2.0.45 最新版一般纳税人支持电子专票、扫码开票、批量导入
V1.0.16 稳定版小规模纳税人体积小、运行快、无广告弹窗
税务UKey版个体工商户免年费,但功能相对简化
---

安装开票软件常见报错与解决方案

安装过程中弹窗不断?自问自答快速排雷。

Q:提示“税控盘未检测到”?
A:先换USB口,再检查数据线是否为原装;仍不行,打开“设备管理器”卸载带黄色感叹号的驱动,重启后重新插盘。

Q:安装到99%卡住?
A:关闭360、火绒等杀毒软件,右键安装包“以管理员身份运行”。

北京航天金税怎么注册_北京航天金税开票软件下载-第2张图片-俊逸知识馆
(图片来源网络,侵删)

Q:登录提示“证书口令错误”?
A:初始口令8个8,若已修改却忘记,需带税控盘到服务站重置,重置费20元。

---

注册完成后必须做的三件事

  1. 修改证书口令:首次登录立即改成8-16位数字+字母组合,防止锁盘;
  2. 备份参数:系统设置→参数设置→导出,保存到U盘,电脑崩溃时可一键恢复;
  3. 测试发票上传:开一张1元测试票,确认状态“已报送”后再正式开票。
---

北京航天金税服务站地址与营业时间(2024最新)

北京共设有12家直属服务站,覆盖16个区。以下三家业务量最大,建议提前预约:

  • 朝阳服务站:朝阳区酒仙桥路甲12号电子城创新产业园1层B区,周一至周五 8:30-17:30;
  • 海淀服务站:海淀区上地三街9号金隅嘉华大厦C座一层,周六也营业 9:00-16:00;
  • 丰台服务站:丰台区南四环西路188号总部基地17区18号楼,中午不休息。
---

企业迁移或注销时税控盘如何处理

公司地址跨区迁移,税控盘需要同步变更吗?

需要。先在电子税务局做“跨区税源登记”,再带税控盘到新地址所属服务站重新发行,原盘可继续使用,无需重新购买。

公司注销时税控盘怎么办?

北京航天金税怎么注册_北京航天金税开票软件下载-第3张图片-俊逸知识馆
(图片来源网络,侵删)

先完成“发票验旧”,再到窗口办理“税控盘注销”,退还押金(如有),领取《税控设备注销回执》,工商注销必备。

---

2024年起北京航天金税新增功能抢先看

  • 电子专票OFD格式自动校验:上传即验真,防止重复入账;
  • 微信小程序扫码开票:无需电脑,手机秒开;
  • AI智能赋码:输入商品名称自动匹配税收分类编码,减少人工检索。

以上功能已灰度上线,登录开票软件→帮助→在线升级即可体验。

发布评论 0条评论)

还木有评论哦,快来抢沙发吧~