港股开户条件:到底需要准备哪些材料?
不少内地投资者第一次接触港股时,最困惑的就是“我能不能开?要准备什么?”其实,**港股开户门槛比A股低得多**,但细节却常被忽略。

1. 身份与年龄要求
- 年满18周岁即可,**无需香港住址**。
- 持有有效二代身份证或护照。
2. 资金门槛:真的0元起步吗?
传统券商往往要求**首次入金1万港币以上**,但互联网券商(如富途、老虎)已支持**0元开户**。不过,**想打新股至少需账户有5000港币**,否则认购额度会被系统压缩。
3. 地址证明:水电账单行不行?
如果走香港本地银行渠道,**必须提供三个月内纸质账单**;互联网券商则可用**电子账单+视频见证**替代,省去邮寄烦恼。
港股交易时间:为何午休不停盘?
很多A股投资者第一次下单港股,发现上午10:30还在成交,惊呼“怎么没午休?”其实,**港股交易时段与A股差异极大**。
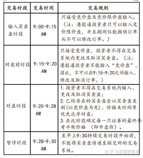
1. 完整时段拆解
| 时段 | 时间(北京时间) | 规则亮点 |
|---|---|---|
| 开盘前竞价 | 9:00-9:30 | 可下单可撤单,**9:20后不可撤单** |
| 早市连续交易 | 9:30-12:00 | 无午休,**12:00整瞬间收市** |
| 午市连续交易 | 13:00-16:00 | 与A股同步,**但15:59仍可成交** |
| 收盘竞价 | 16:00-16:10 | **最后一分钟随机收市**,防操纵 |
2. 半日市的特殊安排
圣诞节、农历新年等假期前夕,港股仅交易**上午半天**,**12:00即收市**,下午休市。此时**新股暗盘会提前至11:30开始**,打新党需特别注意。
港股开户后,交易费用怎么算?
“佣金万三”只是冰山一角,**真实成本藏在杂费里**。

1. 佣金与平台费
- 互联网券商:普遍**0.03%起**,最低3-15港币。
- 香港本地银行:动辄**0.25%**,最低100港币,**但可线下打新**。
2. 政府与交易所收费
无论哪家券商,以下费用**无法减免**:
- **印花税:0.13%**(买卖双向收取)
- **交易征费:0.0027%**
- **交易费:0.005%**
3. 隐藏成本:汇率与股息税
港股通买港股,**分红扣20%股息税**;直接港股账户仅扣10%,**但需自行申报**。汇率上,券商**通常加收0.03%兑换点差**,大额交易可议价。
港股交易规则:T+0、T+2到底怎么用?
“港股能当天买卖”是最大噱头,但**资金交割仍是T+2**,新手常混淆。
1. T+0交易:高频玩家的天堂
同一股票**当天可无限次买卖**,但**卖出资金需T+2才能提现**。例如周一卖出腾讯,资金周三早上可转出。
2. 融资与沽空:如何放大收益?
- 融资:券商可提供**最高1:1杠杆**,利率年化**3-5%**。
- 沽空:需券商有**可借股票**,**年化借券费5-20%**,热门新股常被借空。
3. 碎股交易:100股买不起怎么办?
港股**每手股数不固定**(腾讯每手100股,汇丰每手400股),**不足一手的碎股只能通过碎股市场卖出**,通常折价**5-10%**。

港股开户避坑指南:互联网券商VS香港银行
“哪家券商好?”没有标准答案,**关键看你的需求**。
1. 互联网券商:适合短线与打新
- 优势:**开户10分钟**、佣金低、新股认购免费。
- 劣势:**无法提取实物股票**、大额出金需预约。
2. 香港银行:适合长线收息
- 优势:**可领纸质股票**、股息直接到账、支持FPS免费转账。
- 劣势:**开户需亲临香港**、佣金高、系统老旧。
3. 混合策略:如何取长补短?
资深投资者通常**互联网券商+香港银行双账户**:短线交易放券商,长线收息放银行,**资金通过FPS秒转免手续费**。
港股交易时间外的机会:暗盘与美股ADR
16:00收盘后,**暗盘交易**和美股ADR还能继续博弈。
1. 暗盘交易:新股上市前夜
新股上市前一交易日16:15-18:30,**富途、辉立等提供暗盘**,价格波动常达**10-20%**,中签者提前落袋为安。
2. 美股ADR:腾讯的夜盘
腾讯、阿里等港股在美股有ADR,**北京时间21:30-04:00可交易**,重大消息发布后,**港股次日开盘常大幅跳空**。
港股开户后,第一笔交易买什么?
“港股太陌生,怕踩雷?”**从ETF开始**是最稳妥的选择。
1. 恒生指数ETF(2833.HK)
管理费仅**0.09%**,**一手约800港币**,轻松跟踪大盘。
2. 恒生科技指数ETF(3033.HK)
阿里、美团、快手权重超30%,**波动大但弹性足**,适合短线。
3. 高股息ETF(3110.HK)
持仓汇丰、建行等,**股息率超6%**,长线收息利器。
还木有评论哦,快来抢沙发吧~