北方稀土股票未来走势_北方稀土值得长期持有吗

新网编辑 资讯栏目 – 财经资讯 8

北方稀土未来走势如何?先看供需格局

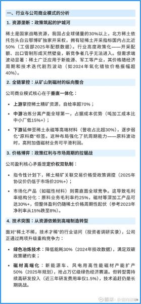
稀土被称为“工业维生素”,而北方稀土(600111.SH)手握全球最大轻稀土矿——白云鄂博的独家开采权。要判断股价方向,先厘清两条主线:

北方稀土股票未来走势_北方稀土值得长期持有吗-第1张图片-俊逸知识馆
(图片来源网络,侵删)
  • 供给端:国内实行开采总量控制,2024年第一批指标同比仅增6%,北方稀土一家就占了约60%配额,供给天花板明确。
  • 需求端:新能源汽车、风电、机器人三大赛道持续放量,钕铁硼永磁体需求年复合增速超15%,轻稀土镨钕供需缺口预计2025年扩大到3万吨。

业绩弹性来自哪里?价格、成本、产能三因子拆解

1. 价格:氧化镨钕能否站稳50万元/吨?

2023年Q4氧化镨钕均价42万元,公司单季毛利率回升至22%。券商一致预期显示,若价格突破50万元,净利润将再增厚约18亿元,对应PE快速下修至12倍。

2. 成本:自有矿+低品位矿综合利用

北方稀土母公司包钢股份以“白菜价”供应稀土精矿,2024年精矿交易价锁定2.6万元/吨,较市场价折让40%。此外,公司新建的“尾矿库资源综合利用项目”预计2025年投产,可把低品位矿吃干榨尽,每吨再降成本3000元。

3. 产能:冶炼分离与磁性材料双轮扩张

  • 冶炼端:2024年新增1.5万吨分离产能,总产能突破12万吨,市占率继续提升。
  • 深加工端:8000吨高性能钕铁硼项目一期已投产,二期投产后磁材收入占比有望从15%提升到30%,毛利率高出原料端10个百分点。

政策与ESG:碳中和下的隐形加分项

国家“稀土管理条例”草案已进入征求意见尾声,核心在于强化行业集中度,北方稀土作为龙头直接受益。同时,公司2023年首次发布ESG报告,吨稀土生产能耗同比下降8%,获得MSCI ESG评级BBB,为海外高端客户认证铺路。


估值横向对比:贵不贵?

公司2024E PE2024E PB稀土业务占比
北方稀土15倍2.8倍85%
中国稀土28倍5.1倍60%
盛和资源22倍3.5倍70%

纵向看,北方稀土近五年估值中枢18倍,当前仍低于中枢,叠加业绩高增,性价比凸显。


风险清单:哪些变量可能打破逻辑?

  1. 价格暴跌:若全球经济衰退导致新能源车销量不及预期,氧化镨钕可能跌回35万元/吨以下。
  2. 配额超预期:国家为保供临时追加开采指标,供给端逻辑松动。
  3. 海外矿放量:缅甸、澳大利亚离子型矿进口大增,冲击轻稀土价格。
  4. 磁材技术替代:铁氧体或钐钴磁体在部分场景替代钕铁硼,需求曲线下移。

实战策略:波段还是躺平?

短线交易者

盯紧两大信号:库存数据(百川盈孚每周发布)与缅甸封关消息,一旦出现库存两周连降或封关超15天,可博弈价格脉冲。

北方稀土股票未来走势_北方稀土值得长期持有吗-第2张图片-俊逸知识馆
(图片来源网络,侵删)

长线投资者

采用“底仓+定投”模式:以15倍PE为锚,每跌10%加仓一次,目标价看到2025年25倍PE,对应市值2500亿元,较现价仍有60%空间。


问答时间:投资者最关心的五个细节

Q:稀土价格会不会像2022年那样暴涨暴跌?
A:2022年暴涨主因缅甸疫情封关+囤货炒作,如今交易所库存较峰值下降40%,且下游长单比例提升,价格波动区间收窄至±20%。

Q:公司分红率为何一直低于30%?
A:过去三年资本开支年均40亿元,用于环保升级与磁材扩产。2025年后CAPEX回落,分红率有望提到40%以上。

Q:包钢股份会不会断供精矿?
A:双方签有长期协议,且包钢股份稀土业务毛利超60%,断供等于自断财路,概率极低。

Q:美国关税对出口影响多大?
A:直接出口美国占比不足5%,且高端磁材通过日本、德国转口,实质影响有限。

北方稀土股票未来走势_北方稀土值得长期持有吗-第3张图片-俊逸知识馆
(图片来源网络,侵删)

Q:员工持股计划何时推出?
A:内蒙古国资委已批复,预计2024年三季度落地,覆盖核心技术人员,解锁条件与ROE挂钩。


写在最后:把稀土当资源,更当制造业

北方稀土正在从“卖土”转向“卖磁”,产业链每往下游延伸一步,估值就抬升一级。只要新能源革命不停,稀土的故事就不会结束,而北方稀土,仍是那个坐在矿车上数钱的玩家。

发布评论 0条评论)

还木有评论哦,快来抢沙发吧~