京东怎么买东西_京东购物流程步骤 打开京东APP或官网,注册并登录账号,搜索商品,加入购物车,提交订单,选择支付方式,确认收货地址,完成支付,等待收货,确认收货并评价。 一、注册与登录:迈出京东购物第一步 京东支持手机号、微信... 新网编辑 2025-11-09 56
怎么把视频剪短_视频太长怎么快速裁剪 为什么要把视频剪短? 在信息爆炸的时代,用户注意力平均只有8秒。过长的视频不仅拉低完播率,还会被平台算法判定为低质内容。剪短后的视频能: 提升完播率:15秒内视频完播率比60秒高3倍 强化记... 新网编辑 2025-11-08 51
华为路由器怎么样_华为路由器值得买吗 ```html 华为路由器值得买吗? 如果你追求稳定、高速、易用且售后体系完善,华为路由器在主流价位段里确实“闭眼入”也不亏,但不同型号差异较大,选对才是关键。 一、华为路由器到底好... 新网编辑 2025-11-08 51
天津商业大学宝德学院怎么样_学费贵不贵 天津商业大学宝德学院怎么样?一句话概括:它是天津市首批独立学院之一,商科特色鲜明,校园硬件在同类院校里算中上,学费处于民办本科的中等偏高水平。 学校背景与办学层次 宝德学院成立于200... 新网编辑 2025-11-08 53
做滴滴司机怎么样_滴滴司机真实收入 “做滴滴司机怎么样?”“滴滴司机真实收入到底有多少?”这两个问题几乎每天都会出现在各大搜索框。为了让你一次性搞明白,我把从业三年的经验、平台最新规则、以及身边几十位司机的真实流水,全部拆给你看。... 新网编辑 2025-11-08 56
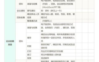
如何高效开会_会议流程怎么写 为什么要先问“我们到底需要开会吗?” 在日历上点几下就能拉齐十几个人,于是“开会”成了最廉价的协作方式。但**真正的成本是参会者的时间总和**。自问自答:如果这件事用一封邮件、一条IM或一张看板就能... 新网编辑 2025-11-08 53
魅蓝x怎么样_魅蓝x值得买吗 魅蓝x值得买,但要看你的需求:追求颜值、拍照和快充,它依旧能打;想要旗舰性能或5G,就得另寻新机。 --- 外观工艺:双面玻璃+金属中框,颜值放今天还过时吗? **双面2.5D弧面玻璃*... 新网编辑 2025-11-08 56
松下美容仪怎么样_松下美容仪值得买吗 松下美容仪怎么样?综合口碑、功能与价格,它属于“中高端家用美容仪里性价比偏稳”的那一档。至于“松下美容仪值得买吗”,答案取决于你的护肤诉求、预算以及对日系的信任度。下面用问答+拆解的方式,把关键信息一... 新网编辑 2025-11-08 57
斑马是马吗_斑马为什么有黑白条纹 斑马到底是不是马? 开门见山:斑马属于马科马属,但与我们日常说的家马并不是同一物种。它们与马、驴血缘最近,三者共同构成马属的“三兄弟”。 如果继续追问“斑马能不能像马一样骑?”答案是理论上可以... 新网编辑 2025-11-08 61
hd7670显卡怎么样_hd7670能玩什么游戏 一、HD7670到底是一张怎样的显卡? AMD Radeon HD7670诞生于2012年,属于“南方群岛”家族,核心代号为Turks XT。它采用40 nm工艺,拥有480个流处理器、24个纹理单... 新网编辑 2025-11-08 55